Introduction to animations
Well-designed animations make a UI feel more intuitive, contribute to the slick look and feel of a polished app, and improve the user experience. Flutter’s animation support makes it easy to implement a variety of animation types. Many widgets, especially Material widgets, come with the standard motion effects defined in their design spec, but it’s also possible to customize these effects.
Choosing an approach
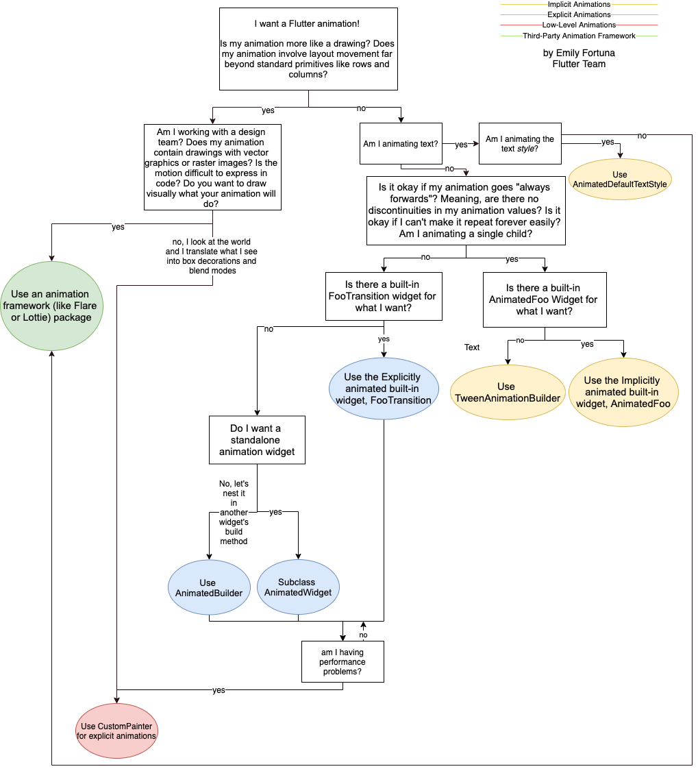
There are different approaches you can take when creating animations in Flutter. Which approach is right for you? To help you decide, check out the video, How to choose which Flutter Animation Widget is right for you? (Also published as a companion article.)
(To dive deeper into the decision process, watch the Animations in Flutter done right video, presented at Flutter Europe.)
As shown in the video, the following decision tree helps you decide what approach to use when implementing a Flutter animation:

If a pre-packaged implicit animation (the easiest animation to implement) suits your needs, watch Animation basics with implicit animations. (Also published as a companion article.)
To create a custom implicit animation, watch Creating your own custom implicit animations with TweenAnimationBuilder. (Also published as a companion article.)
To create an explicit animation (where you control the animation, rather than letting the framework control it), perhaps you can use one of the built-in explicit animations classes. For more information, watch Making your first directional animations with built-in explicit animations. (Also published as a companion article.)
If you need to build an explicit animation from scratch, watch Creating custom explicit animations with AnimatedBuilder and AnimatedWidget. (Also published as a companion article.)
For a deeper understanding of just how animations work in Flutter, watch Animation deep dive. (Also published as a companion article.)
Codelabs, tutorials, and articles
The following resources are a good place to start learning the Flutter animation framework. Each of these documents shows how to write animation code.
-
Implicit animations codelab
Covers how to use implicit animations using step-by-step instructions and interactive examples. -
Animations tutorial
Explains the fundamental classes in the Flutter animation package (controllers,Animatable, curves, listeners, builders), as it guides you through a progression of tween animations using different aspects of the animation APIs. This tutorial shows how to create your own custom explicit animations. -
Zero to One with Flutter, part 1 and part 2
Medium articles showing how to create an animated chart using tweening. -
Write your first Flutter app on the web
Codelab demonstrating how to create a form that uses animation to show the user’s progress as they fill in the fields.
Animation types
Generally, animations are either tween- or physics-based. The following sections explain what these terms mean, and point you to resources where you can learn more.
Tween animation
Short for in-betweening. In a tween animation, the beginning and ending points are defined, as well as a timeline, and a curve that defines the timing and speed of the transition. The framework calculates how to transition from the beginning point to the end point.
The documents listed above, such as the Animations tutorial, are not specifically about tweening, but they use tweens in their examples.
Physics-based animation
In physics-based animation, motion is modeled to resemble real-world behavior. When you toss a ball, for example, where and when it lands depends on how fast it was tossed and how far it was from the ground. Similarly, dropping a ball attached to a spring falls (and bounces) differently than dropping a ball attached to a string.
-
Animate a widget using a physics simulation
A recipe in the animations section of the Flutter cookbook. -
Flutter Gallery
Under Material Components, theGridexample demonstrates a fling animation. Select one of the images from the grid and zoom in. You can pan the image with flinging or dragging gestures. -
Also see the API documentation for
AnimationController.animateWithandSpringSimulation.
Pre-canned animations
If you are using Material widgets, you might check
out the animations package available on pub.dev.
This package contains pre-built animations for
the following commonly used patterns:
Container transforms, shared axis transitions,
fade through transitions, and fade transitions.
Common animation patterns
Most UX or motion designers find that certain animation patterns are used repeatedly when designing a UI. This section lists some of the commonly used animation patterns, and tells you where to learn more.
Animated list or grid
This pattern involves animating the addition or removal of elements from a list or grid.
-
AnimatedListexample
This demo, from the Sample app catalog, shows how to animate adding an element to a list, or removing a selected element. The internal Dart list is synced as the user modifies the list using the plus (+) and minus (-) buttons.
Shared element transition
In this pattern, the user selects an element—often an
image—from the page, and the UI animates the selected element
to a new page with more detail. In Flutter, you can easily implement
shared element transitions between routes (pages)
using the Hero widget.
-
Hero animations
How to create two styles of Hero animations:
- The hero flies from one page to another while changing position and size.
- The hero’s boundary changes shape, from a circle to a square, as its flies from one page to another.
-
Flutter Gallery
You can build the Gallery app yourself, or download it from the Play Store. The Shrine demo includes an example of a hero animation. - Also see the API documentation for the
Hero,Navigator, andPageRouteclasses.
Staggered animation
Animations that are broken into smaller motions, where some of the motion is delayed. The smaller animations might be sequential, or might partially or completely overlap.
Other resources
Learn more about Flutter animations at the following links:
-
Animation samples from the Sample app catalog.
-
Animation recipes from the Flutter cookbook.
-
Animation videos from the Flutter YouTube channel.
-
Animations: overview
A look at some of the major classes in the animations library, and Flutter’s animation architecture. -
Animation and motion widgets
A catalog of some of the animation widgets provided in the Flutter APIs. -
The animation library in the Flutter API documentation
The animation API for the Flutter framework. This link takes you to a technical overview page for the library.